Projet sellerie sondage
Sujet commencé par : emilie100787 - Il y a 120 réponses à ce sujet, dernière réponse par lapatateuhPar emilie100787 : le 12/11/11 à 11:22:34
Déconnecté | Bon je reviens pas là dessus certaines personnes savent que j'ai déjà une boutique en ligne là n'est pas le sujet . Au printemps, j'installe un magasin à la ferme (le fermier nous loue la ferme + un local pour moi le bonheur j'aurai zyzy à la maison )Voici ce que j'aimerai y instaurer : -des soirées privées sur invitation avec des prix spéciaux, des mini conférences sur les nouveautés en terme de matos et de ce qui arrive sur le marché (avec petits fours, boissons etc ) -un rayon occasion avec donc dépôt vente -un module de location de tondeuse (bonne ou mauvaise idée?? d'après vous?) -un rayon de produits de soins pour cavalières (l'occitane ou autre ) -un panneau pour que les gens déposent leurs petites annonces de chevaux en vente ------------------------- ***Dans un premier temps qu'en pensez vous? ***Qu'aimeriez vous trouvez dans votre sellerie? sachant que niveau matos j'ai de tout, du NORTON au Antarès . ------------------------- ***Pensez vous qu'il soit mieux de faire un rayonnement généralisé ou un rayon par discipline? ***Préférez vous une sellerie avec une déco basique ou une déco design? trouvez vous ca plus vendeur d'avoir une super déco? -------------------- Je vous remercie pour votre participation ! |
Par Erzebeth : le 12/11/11 à 21:38:49
| Dire merci | Dans un petit espace, si tu veux optimiser la place, la seule solution viable, si tu veux proposer pas mal de choix, ça me semble être les cintres sur deux ou trois niveaux. |
Par emilie100787 : le 13/11/11 à 08:26:44
Déconnecté | |
Par emilie100787 : le 13/11/11 à 08:37:22
Déconnecté | et des conférences véto ? sur des thèmes de saison? (sur l'emphysème à l'approche de l'hiver, la fourbure l'été etc ) |
Par hermence : le 13/11/11 à 08:38:23
DéconnectéDire merci | ma seule opinion: évite l'accueil hautain de certaines enseignes genre P...D , où les vendeuses regardent les clients comme si c'était des cons qui ne connaissent rien. reste humble. |
Par emilie100787 : le 13/11/11 à 08:40:31
Déconnecté | évite l'accueil hautain de certaines enseignes genre P...D , où les vendeuses regardent les clients comme si c'était des cons qui ne connaissent rien. reste humble. euuuhhh c'est pas du tout mon style MDR on m'a même dit que j'étais fort sympathique sur mon stand, y'a même des gens qui restent facilement une heure avec moi pour discuter après leurs achats j'aime beaucoup le contact humain (relationnel hein j'vous voit venir ) j'ai pas choisit de faire commerciale au hasard ![]() mais c'est clair j'ai cotoyé Pa*d longtemps vu que je passais devant pour aller taffer quand j'étais étudiante bah des fois c'est juste "bonjour-merci -au revoir" et encore pour le "merci".... |
Par emilie100787 : le 13/11/11 à 15:03:55
Déconnecté | |
Par emilie100787 : le 14/11/11 à 17:46:54
Déconnecté | un petit" upping " ![]() |
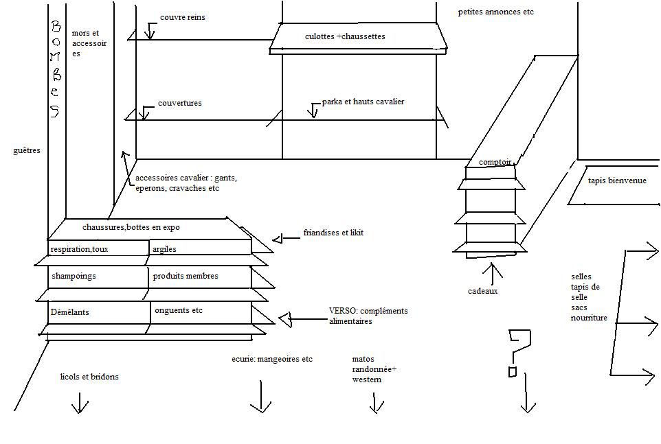
Par emilie100787 : le 17/11/11 à 13:10:32
Par emilie100787 : le 17/11/11 à 17:23:15
Déconnecté | |
Par lapatateuh : le 17/11/11 à 18:44:22
| Dire merci | Faut le voir finit je pense. Car sur plans tout peut paraître bien ... Surtout que je pense que ton dessin n'est pas à l'échelle. |
Par emilie100787 : le 17/11/11 à 18:52:20
Déconnecté | oui c'est sur mais je veux surtout montrer la disposition, et si vous auriez des choses à modifier, ajouter, supprimer etc , ce que vous aimeriez trouver que je n'ai pas mis |
Par Gipsy and me : le 17/11/11 à 18:57:24
| Dire merci | Moi perso, j'aurais fais un pôle cheval et un pôle cavalier... T'a combien de surface sinon?? |
Par emilie100787 : le 17/11/11 à 19:03:35
Déconnecté | 50m² sachant que c'est ma zone de magasin, le stock sera ailleurs ![]() |
Par lapatateuh : le 17/11/11 à 21:26:31
| Dire merci | Je vote pour pas mélanger le cavalier avec le cheval. |
Par emilie100787 : le 17/11/11 à 22:06:00
Déconnecté | je note ![]() |
Par Pegase64 : le 17/11/11 à 22:37:16
| Dire merci | Je pense aussi. HS, tu vas mieux? |
Par Gipsy and me : le 18/11/11 à 09:48:59
| Dire merci | Tes couvertures, tu met les sur une étagère?? J'aime bien quand elles sont exposées sur un porte couvertures, mais il faut de la place... genre ça: ![]() Message édité le 18/11/11 à 09:48 |
Par emilie100787 : le 18/11/11 à 10:28:26
Déconnecté | non c'est une tringle avec des cintres exprès ! oui bon roh faut pas critiquer mes talents de dessinatrice sinon le porte couverture pourquoi pas en plus j'en ai déjà 3 à la maison qui ne me servent pas en y repensant je viens de me rendre compte qu'il manque l'espace pansage sur le plan Emilie mode boulet ON ![]() |
Par drina : le 18/11/11 à 12:01:02
| Dire merci | -des soirées privées sur invitation avec des prix spéciaux, des mini conférences sur les nouveautés en terme de matos et de ce qui arrive sur le marché (avec petits fours, boissons etc ) J'ai peur que ca te fasse beaucoup de frais pour pas grand chose. Perso, je n'aurais pas envi d'y aller, pour ne pas me sentir obliger d'acheter quelque chose que je n'aurais pas acheter sans ça -un rayon occasion avec donc dépôt vente Oui mais juste pour les selles, parce que entre ceux qui vont vouloir vendre un tapis délavé, une couverture trouée... Tu vas perdre de la place plus qu'autre chose. -un module de location de tondeuse (bonne ou mauvaise idée?? d'après vous?) Oui -un rayon de produits de soins pour cavalières (l'occitane ou autre ) Non -un panneau pour que les gens déposent leurs petites annonces de chevaux en vente Pourquoi pas ------------------------- ***Dans un premier temps qu'en pensez vous? ***Qu'aimeriez vous trouvez dans votre sellerie? sachant que niveau matos j'ai de tout, du NORTON au Antarès . Pour moi, il manque l'affutage des peignes de tondeuse, lavage couverture... Mais je pense que tout a déjà été dit. J'ai peur que ce soit un peu trop vaste comme clientèle visée: comme tu vas du bas de gamme au haut de gamme, j'ai peur que tu n'aies pas suffisamment de choix de produits, et pas assez de stock en tailles et couleur (tu as avoir du mal à avoir plusieurs pantalons (du bas de gamme au haut de gamme par exemple de 4 couleurs différentes du 34 au 46) ------------------------- ***Pensez vous qu'il soit mieux de faire un rayonnement généralisé ou un rayon par discipline? Vu la place que tu possèdes, je pense qu'il faut mieux faire généralisé, sinon les rayons par discipline risque de faire petit ***Préférez vous une sellerie avec une déco basique ou une déco design? trouvez vous ca plus vendeur d'avoir une super déco? Je serais contente d'être dans une déco design mais ce n'est pas du tout ce qui me fera acheter (priorité aux choix, qualité et conseils) Voilà pour mon avis perso. Tu n'as pas peur que ce soit déjà bouché dans le secteur? (Sellerie du louvre, Equip'horse, Horsewood, les 2 Padd, peut être que j'en oublie). Tu ne te situes pas très loin, je pense. |
Par emilie100787 : le 18/11/11 à 12:11:20
Déconnecté | les PADD , horsewood et equip'horse sont très loin de chez moi moi j'axe plus une clientèle qui vient de Bruay, Béthune,Divion, Verquigneul , Olhain, Rebreuve, les villages allant tours etc et j'ai déjà des clients du coin fidèle (quelques centres équestre notamment en pro et pas mal de particuliers qui apprécient mes tarifs bas même sur la qualité et le haut de gamme)le sellerie du Louvre j'en ai pas eu que de bons echos notamment sur les prix qu'elle pratique m'enfin je ne dénigre pas la concurrence c'est le jeu et pis bon moi c'est pas ma principale activité hein ![]() |
Par jimie : le 18/11/11 à 12:55:01
DéconnectéDire merci | A mon avis le coin dépot-vente ça plait, mais à voir pour que ce soit rentable pour toi. La location de tondeuse est une bonne idée, tu peux aussi louer un aspirateur chevaux, proposer de nettoyer les couvertures et autres... Soins pour les cavalièrse ça va dépendre de si tu es proche de la ville ou de ce genre de boutiques ou non. les soirées privées ça dépend aussi de ta clientèle. Un rayon par discipline ça dépend du matos, oui pour les selles, non pour les bridons. A près tu peux faire une distinction sport/loisir, il n'y a rien de plus chiant quand on a un poney robuste que de devoir lire les boites des milliers de compléments spéciaux chevaux de sport avant de trouver la seule et unique boite qui fait du complément en vitamines et minéraux sans rien rajouter d’énergétique. De même les cavaliers de CSO pourrait être "choqué" de tomber sur un bête poncho ,nan je rigole.Pour la déco ça peut être un plus, mais pas un priorité, il vaut mieux faire un magasin clair ou on voit bien les produits |
Par emilie100787 : le 18/11/11 à 13:09:52
Déconnecté | alors pour résumer : j'abandonne : -le rayon produits de soins cavalières -les réunions sur le matos j'ajoute : -lavage de couvertures -location tondeuse -affutage tondeuse -location aspirateur chevaux -un côté cheval un côté cavalier pour la mise en place -dépôt vente que des selles de prix |
Par Gipsy and me : le 18/11/11 à 13:11:53
| Dire merci | Voui!! |
Par goupille : le 18/11/11 à 13:25:27
| Dire merci | Oui avec tes modifications cela m'a l'air bien ![]() |
Par emilie100787 : le 18/11/11 à 13:44:02
Déconnecté | j'ai hâte !![]() |
Par Okom3pom : le 18/11/11 à 14:01:17
| Dire merci | [videos]2401[/videos] Si tu peux te trouver quelques idée dans la vidéo Message édité le 18/11/11 à 14:00 |
Par edenemi : le 18/11/11 à 14:00:15
| Dire merci | Je ne peux pas trop t'aider, mais en tout cas chapeau pour ton projet. |
Par emilie100787 : le 18/11/11 à 14:02:42
Par emilie100787 : le 18/11/11 à 14:03:05
Déconnecté | oh okom t'es un amour |
Par fanny51 : le 18/11/11 à 14:03:17
| Dire merci | okom3pomn, c'est jolie , c'est ta sellerie ? |
Par emilie100787 : le 18/11/11 à 14:04:13
Déconnecté | vous les avez eu ou les présentoirs NORTON?? ekkia m'ont dit qu'ils n'en ont pas ![]() |
Par crazyofhorse : le 18/11/11 à 14:05:15
| Dire merci | Attention à certaines chose qui sont très volumineuse et qui prenne énormément de place comme les couvertures d'hiver par exemple ... Et je parle en connaissance de cause ![]() |
Par emilie100787 : le 18/11/11 à 14:07:08
Déconnecté | crazy nan mais à chaque saison j'adapterai hein je vais pas blinder le magasin de couvertures en plein été je remplacerai par les trucs anti mouches et les chemises anti mouche et dermite etc |
Par Okom3pom : le 18/11/11 à 14:07:12
| Dire merci | On est en train de la finir, elle va ouvrir dans quelques jours. On les as eu dans le rachat d'un stock de sellerie. |
Par emilie100787 : le 18/11/11 à 14:08:40
Déconnecté | ah ok ![]() faut fouiner alors ![]() j'ai trouvé le site 9occasion.com pour les présentoirs pas trop cher mais j'aurai aimé des présentoirs de marque (tant qu'à faire )c'est la sellerie esprit equitation ou rien a voir? |
Par Erzebeth : le 18/11/11 à 14:11:13
| Dire merci | Et tout ça dans un espace de quelle taille Okom? ![]() En tous cas, ça a l'air chouette! |
Par Okom3pom : le 18/11/11 à 14:15:43
| Dire merci | Je dirais 70m², on regarde comment ouvrir l'étage au public il y a 50 m² de plus. c'est la sellerie esprit equitation ou rien a voir? Oui et non les stocks sont différent et pas les même personnes, mais les mêmes fournisseurs. Je balance Horze a de bon porte couverture pas cher, mais bon un Fabriquant qui vend directement au particulier je ne pense pas que ça puisse intéressé une sellerie. |
Par emilie100787 : le 18/11/11 à 14:52:19
Déconnecté | ah oui moi j'ai moins m'enfin bon j'ai la chance d'avoir de très bon fournisseurs qui m'envoient très rapidement la marchandise alors même si les gens commandent ce que je n'ai pas ils l'auront sous 4 jours environ ![]() |
Par Gipsy and me : le 18/11/11 à 15:02:36
| Dire merci | Emilie, tu peux me donner les noms de tes fournisseurs qui envoient vite par mp stp, que ça me donne une idée... Merci |
Par lapatateuh : le 18/11/11 à 15:14:34
| Dire merci | JE ne suis pas sur que de mettre les vêtements au fond du magasin soit une bonne idée.. |
Page : 1 | 2 | 3
Pour préserver la qualité de ce forum, vous devez être membre pour participer à cette discussion..
Il y a actuellement (69 358) membres dans la communauté.
Devenez membre | Connectez vous

Déconnecté
)
En ligne
on m'a même dit que j'étais fort sympathique sur mon stand, y'a même des gens qui restent facilement une heure avec moi pour discuter après leurs achats
j'aime beaucoup le contact humain (relationnel hein j'vous voit venir 











t'es un amour 











